Notices
General Technical
Sponsored by:
Sponsored by: CARiD

Coolant Temp Sensor / Harness Question

Thread Tools
 
Search this Thread
 
Old Nov 16, 2020 | 04:16 AM
  #1  
Floodx4's Avatar
Floodx4
Thread Starter
Scooby Newbie
 
Joined: Nov 2020
Posts: 2
Likes: 0
From: Highlandville MO
Default Coolant Temp Sensor / Harness Question

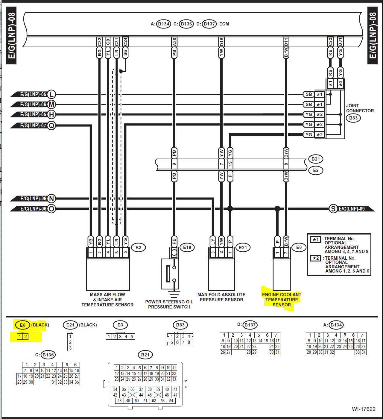
I just got my EJ253 back together from a full rebuild, and I am down to the Coolant Temp Sensor and what I believe is the oil pressure sensor. My builder installed a "new" main harness, and all connections matched up, except the temp sensors. What I can see from looking at my old harness compared to the new, is that my old harness clips have black centers, and only the 2 main pins. The plugs on the new harness, have yellow centers, and what looks like a very small 3rd pin in the middle, above the two main pins.

My questions are ...
(a) is this harness OK, as it is obviously not the same as the original? (engine is not installed, so I have not tried the main connection).
(b) what year is this harness from?
(c) assuming a and b are known, can I just get the correct

Oil pressure (?) sensor plug
sensors, or should I splice the old plugs on the new harness, and use the proper, original temp sensors?

I am sorry if this isn't enough information. I can get pics tomorrow if needed. The engine is wrapped up on the stand in my shop right now.

Car is a 2008 Impreza 2.5i, engine rebuilt back to stock.


Temp sensor plug

**EDIT. I did find the pics mu builder sent me of the "new" plugs.



Last edited by Floodx4; Nov 16, 2020 at 04:22 AM. Reason: Add images
Reply
Old Nov 16, 2020 | 09:21 AM
  #2  
Don Clark's Avatar
Don Clark
Scooby Regular
20 Year Member
Liked
Loved
Community Favorite
 
Joined: Feb 2003
Posts: 7,815
Likes: 823
From: Harpenden
Default

For a turbo'd engine the coolant temp sensor looks correct (triangular 3 pin) but for a N/A engine it is not.
As far as I can tell the same temp sensor is used for both the oil and coolant.














Last edited by Don Clark; Nov 16, 2020 at 10:06 AM.
Reply
Old Nov 16, 2020 | 08:59 PM
  #3  
Floodx4's Avatar
Floodx4
Thread Starter
Scooby Newbie
 
Joined: Nov 2020
Posts: 2
Likes: 0
From: Highlandville MO
Default

@Don Clark
OK. That would make sense as the builder I used does not normally do N/A engines. In fact, he said he could not remember the last time he had built one. He was only supposed to build me a long block, but he ran into some issues (COVID), and it took longer than expected, so he tried to help me out by giving me a "turn-key" build.

So, would I be better off trying to match the sensor to the harness, or swap the plugs and use the proper sensors? Or, am I going to run into other issues, and would be better off just putting my original harness on the engine?
Reply
Old Nov 16, 2020 | 09:21 PM
  #4  
Don Clark's Avatar
Don Clark
Scooby Regular
20 Year Member
Liked
Loved
Community Favorite
 
Joined: Feb 2003
Posts: 7,815
Likes: 823
From: Harpenden
Default

Use the correct sensor.
Reply
Related Topics
Thread
Thread Starter
Forum
Replies
Last Post
westy94wrx
General Technical
11
Jan 5, 2011 03:44 PM
scoobyc
General Technical
25
Nov 23, 2009 10:10 AM
cxnick
General Technical
5
May 24, 2007 04:25 PM
davecoombs
Drivetrain
1
May 23, 2002 06:28 PM




All times are GMT +1. The time now is 06:20 AM.